
절연형 플라이백 컨버터 회로 설계 : 주요 부품 선정 – IC의 설정, 기타
2022년 12월 29일
728×90 반응형 SMALL 이제 본 설계 예제에서 사용한 스위칭 전원용 제어 IC, BM1P061FJ의 설정용 부품 선정에 대해 설명하겠습니다. AC/DC 컨버터 회로에는, 전원 회로로서의 기본 부품, 예를 들어 다이오드 브릿지나 트랜스와 같은 부품 이외에도 전원 IC의 보호 기능 동작 레벨이나 전류 제한치 등을 설정하기 위한 부품이 필요합니다. 이미 몇가지 부품에 대해 설명했으므로, 본 편에서는 기타 주요 부품에 대해 설명하겠습니다. VH 단자 저항 R1 VH 단자는 IC에 탑재된 기동 회로 (Starter)의 전원 단자이며, 650V의 내압을 지닌 단자입니다. AC 전원이 입력되면, 입력 필터로부터 다이오드 D1과 D2를 통해 정류된 전압이 R1을 통해 VH 단자에 인가되어, IC 내부의 기동 회로가 동작합니다. 이에 따라, IC는 스위칭을 개시하고, 출력으로부터의 귀환을 통해 정상 동작합니다. 기동 회로는 어디까지나 기동을 위한 동작을 하는 것이므로, 정상 동작이 시작되면 필요가 없어 기동 후에는 idle 상태가 됩니다. 이렇게 기동 회로가 있기 때문에 매우 확실한 고속 기동이 가능해지며, 기동 후에는 idle 상태가 되므로 전력 소비를 저감합니다. 이러한 기능은 유사한 IC에 모두 탑재되어 있는 것은 아닙니다. VH 단자에 유입되는 전류는, IC의 VCC 회로를 구성하는 C2와 함께 기동 시간을 설정하는 기능도 겸하고 있습니다 (「주요 부품 선정 – IC의 VCC 관련」 참조). VH 단자의 유입 전류는 데이터 시트의 「기동 전류 1」, 「기동 전류 2」, 「OFF 전류」라는 항목으로 규정되어 있으며, 최대치는 5mA입니다. VH 단자 저항 R1은, 이러한 요건과 VH 단자가 GND에 단락되었을 때의 보호 (전류 제한)를 가미하여 정수를 결정합니다. 구체적으로는 VH에 인가되는 전압 (85~264VAC×√2)과 VH 단자가 필요로 하는 5mA, 단락 시의 전류 제한을 고려하여 5kΩ~60kΩ으로 합니다. 이 회로에서는 10kΩ을 선택하였습니다....
Read More ✨

절연형 플라이백 컨버터 회로 설계 : 주요 부품 선정 – IC의 설정, 기타
2022년 12월 29일
728×90 반응형 SMALL 이제 본 설계 예제에서 사용한 스위칭 전원용 제어 IC, BM1P061FJ의 설정용 부품 선정에 대해 설명하겠습니다. AC/DC 컨버터 회로에는, 전원 회로로서의 기본 부품, 예를 들어 다이오드 브릿지나 트랜스와 같은 부품 이외에도 전원 IC의 보호 기능 동작 레벨이나 전류 제한치 등을 설정하기 위한 부품이 필요합니다. 이미 몇가지 부품에 대해 설명했으므로, 본 편에서는 기타 주요 부품에 대해 설명하겠습니다. VH 단자 저항 R1 VH 단자는 IC에 탑재된 기동 회로 (Starter)의 전원 단자이며, 650V의 내압을 지닌 단자입니다. AC 전원이 입력되면, 입력 필터로부터 다이오드 D1과 D2를 통해 정류된 전압이 R1을 통해 VH 단자에 인가되어, IC 내부의 기동 회로가 동작합니다. 이에 따라, IC는 스위칭을 개시하고, 출력으로부터의 귀환을 통해 정상 동작합니다. 기동 회로는 어디까지나 기동을 위한 동작을 하는 것이므로, 정상 동작이 시작되면 필요가 없어 기동 후에는 idle 상태가 됩니다. 이렇게 기동 회로가 있기 때문에 매우 확실한 고속 기동이 가능해지며, 기동 후에는 idle 상태가 되므로 전력 소비를 저감합니다. 이러한 기능은 유사한 IC에 모두 탑재되어 있는 것은 아닙니다. VH 단자에 유입되는 전류는, IC의 VCC 회로를 구성하는 C2와 함께 기동 시간을 설정하는 기능도 겸하고 있습니다 (「주요 부품 선정 – IC의 VCC 관련」 참조). VH 단자의 유입 전류는 데이터 시트의 「기동 전류 1」, 「기동 전류 2」, 「OFF 전류」라는 항목으로 규정되어 있으며, 최대치는 5mA입니다. VH 단자 저항 R1은, 이러한 요건과 VH 단자가 GND에 단락되었을 때의 보호 (전류 제한)를 가미하여 정수를 결정합니다. 구체적으로는 VH에 인가되는 전압 (85~264VAC×√2)과 VH 단자가 필요로 하는 5mA, 단락 시의 전류 제한을 고려하여 5kΩ~60kΩ으로 합니다. 이 회로에서는 10kΩ을 선택하였습니다....
Read More ✨

절연형 플라이백 컨버터 회로 설계 : 주요 부품 선정 – IC의 VCC 관련
2022년 12월 29일
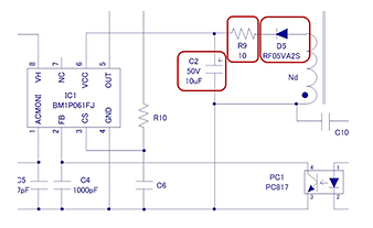
728×90 반응형 SMALL 이번 편에서는 본 설계 예제에 채용된 스위칭 전원용 제어 IC BM1P061FJ의 전원전압 VCC를 생성하는 회로가 되는 다이오드 D5와 콘덴서 C2, 그리고 서지 제한용 저항 R9에 대해 설명하겠습니다. 먼저 이 회로의 목적과 동작에 대해 설명하겠습니다. 기본적으로 모든 IC는 자체적으로 동작하기 위한 전원이 필요합니다. 대부분의 전원 IC는 입력전압을 자체 전원으로서 이용합니다. 단, 대부분의 경우 IC의 전원 pin에 인가할 수 있는 전원은 DC 전압이며, 특별히 고내압 제품일 경우에도 60~80VDC 정도로, 40VDC 이하가 일반적입니다. 이 AC/DC 컨버터 설계에서, 입력은 85~264VAC를 허용하는 사양이므로, 1차측의 정류 전압은 400VDC 이상이며, 이것을 그대로 전원 IC의 전원전압으로서 사용하는 것은 불가능합니다. 따라서, 입력전압에서 전원 IC의 전원전압에 적합한 전압을 생성할 필요가 있습니다. 이 설계 예제에서는 트랜스의 보조 권선 (Nd)에서 전원 IC의 전원을 생성합니다. 이제부터는 본 편에서 사용하는 호칭으로 설명하겠습니다. 전원 IC의 전원을 VCC, VCC를 생성하는 보조 권선을 VCC 권선 Nd라고 하겠습니다. VCC 권선 Nd는 15VDC를 생성하도록 권선수를 설정하였습니다 (Nd의 사양은 「트랜스 설계 (수치 산출)」편을 참조). 한편, 전원 IC의 VCC는 최대 정격이 -0.3~30.0VDC, 동작 범위는 8.9~26.0VDC로 규정되어 있습니다. VCC 권선 Nd에서 생성되는 VCC는 15V를 타겟으로 동작 범위를 넘지 않도록 제어해야 합니다. VCC는, VCC 권선 Nd, 정류용 다이오드 D5, 평활 및 안정화를 위한 콘덴서 C2, 서지 전압 제한용 저항 R9에 의해 생성됩니다. 회로는 출력이 되는 2차측과 동일한 다이오드 정류 회로임을 알 수 있을 것입니다. VCC 생성용 정류 다이오드 D5 및 평활용 콘덴서 C2 앞서 설명한 바와 같이 다이오드 D5와 콘덴서 C2는 VCC 권선 Nd에서 스위칭 (chopping)된 전압을 DC로 변환합니다. 기본적으로는 이 2개의 부품으로 VCC용 DC 전압을 생성할 수 있습니다. 다이오드 D5는 고속 타입의 다이오드가 적합합니다. 다이오드의 내압은 D5에 인가되는 전압 Vdr에서 산출합니다. 마진을 128.2V/0.7=183V로 두고, 내압 200V의 패스트 리커버리 다이오드를 선택합니다. 예제 회로에 게재된 다이오드 RF05VA2S는 200V 내압, 평균 정류 전류가 0.5A인 패스트 리커버리 다이오드입니다. D5에서 정류된 DC 전압은, 비교적 큰 리플을 포함하고 있으므로, 콘덴서 C2를 접속하여 평활화합니다. 또한, C2는 전원 IC의 VCC가 필요로 하는 전류를 안정적으로 공급하는 역할도 합니다. 이러한 동작과는 별개로, 전원 IC의 VH pin에 접속하는 R1과 함께, 전원 투입 시 IC의 기동 시간 (소프트 스타트)을 결정하는 부품이기도 합니다 (VH pin에 대해서는 뒤에서 설명 예정). 이는 해당 IC 고유의 특징이며, VCC용 콘덴서와 기동 시간 설정용 콘덴서를 공유함으로써 부품수를 저감하였습니다. 따라서, C2의 용량은 평활 / 안정화와 기동 시간의 2가지 요구를 만족하는 수치여야 합니다. 선택을 위해 전원 IC의 데이터 시트에는 용량과 기동 시간에 관한 그래프가 게재되어 있습니다. 콘덴서 C2 : 2.2μF 이상, 50V 내압 이 설계 예제에서는 경험치를 바탕으로 2.2μF 이상이 필요하므로, 10μF을 선택하였습니다. 기동 시간을 더 늘리고자 하는 경우에는, 그래프를 바탕으로 산출합니다. 내압의 경우, VCC에는 30V 이상 인가되지 않는 것이 원칙이지만, 마진을 고려하여 50V 제품을 사용합니다. VCC 권선용 서지 전압 제한 저항 R9 MOSFET가 ON에서 OFF되는 순간, 트랜스의 누설 인덕턴스 (Lleak)로 인해 큰 서지 전압 (스파이크 노이즈)이 발생합니다. 이러한 서지 전압이 VCC 권선에 유입되어 VCC 전압이 상승하게 되면, IC의 VCC 과전압 보호가 동작하게 되는 것을 예상할 수 있습니다. VCC 권선에 유입되는 서지 전압을 경감하기 위해, 제한 저항 R9를 직렬로 삽입합니다. R9는 5~22Ω 정도가 적절한 범위이므로, VCC 전압의 상승을 실제 기기에서 확인한 후, 조정하여 주십시오. 이로써, 전원 IC의 전원이 되는 VCC를 생성하는 회로를 구성할 수 있습니다. IC의 VCC 정격은 30V이므로, 서지 전압을 포함하여 정격을 넘지 않도록 하는 것이 중요합니다. DC/DC 컨버터와 달리 입력전압이 높으므로, 충분한 검증이 필요합니다. 키 포인트 ・전원 IC에는, 전원 IC 내부의 제어 회로용 저전압 DC 전원 (호칭 예 : VCC 등)이 필요하며, 일반적으로는 트랜스의 보조 권선 (호칭 : VCC 권선, 3차 권선 등)을 이용한다. ・전원을 생성하기 위해서는, 심플한 다이오드 정류가 이용되는 경우가 많다. ・전압은 IC의 사양에 따르며, 특히...
Read More ✨

절연형 플라이백 컨버터 회로 설계 : 주요 부품 선정 – IC의 VCC 관련
2022년 12월 29일
728×90 반응형 SMALL 이번 편에서는 본 설계 예제에 채용된 스위칭 전원용 제어 IC BM1P061FJ의 전원전압 VCC를 생성하는 회로가 되는 다이오드 D5와 콘덴서 C2, 그리고 서지 제한용 저항 R9에 대해 설명하겠습니다. 먼저 이 회로의 목적과 동작에 대해 설명하겠습니다. 기본적으로 모든 IC는 자체적으로 동작하기 위한 전원이 필요합니다. 대부분의 전원 IC는 입력전압을 자체 전원으로서 이용합니다. 단, 대부분의 경우 IC의 전원 pin에 인가할 수 있는 전원은 DC 전압이며, 특별히 고내압 제품일 경우에도 60~80VDC 정도로, 40VDC 이하가 일반적입니다. 이 AC/DC 컨버터 설계에서, 입력은 85~264VAC를 허용하는 사양이므로, 1차측의 정류 전압은 400VDC 이상이며, 이것을 그대로 전원 IC의 전원전압으로서 사용하는 것은 불가능합니다. 따라서, 입력전압에서 전원 IC의 전원전압에 적합한 전압을 생성할 필요가 있습니다. 이 설계 예제에서는 트랜스의 보조 권선 (Nd)에서 전원 IC의 전원을 생성합니다. 이제부터는 본 편에서 사용하는 호칭으로 설명하겠습니다. 전원 IC의 전원을 VCC, VCC를 생성하는 보조 권선을 VCC 권선 Nd라고 하겠습니다. VCC 권선 Nd는 15VDC를 생성하도록 권선수를 설정하였습니다 (Nd의 사양은 「트랜스 설계 (수치 산출)」편을 참조). 한편, 전원 IC의 VCC는 최대 정격이 -0.3~30.0VDC, 동작 범위는 8.9~26.0VDC로 규정되어 있습니다. VCC 권선 Nd에서 생성되는 VCC는 15V를 타겟으로 동작 범위를 넘지 않도록 제어해야 합니다. VCC는, VCC 권선 Nd, 정류용 다이오드 D5, 평활 및 안정화를 위한 콘덴서 C2, 서지 전압 제한용 저항 R9에 의해 생성됩니다. 회로는 출력이 되는 2차측과 동일한 다이오드 정류 회로임을 알 수 있을 것입니다. VCC 생성용 정류 다이오드 D5 및 평활용 콘덴서 C2 앞서 설명한 바와 같이 다이오드 D5와 콘덴서 C2는 VCC 권선 Nd에서 스위칭 (chopping)된 전압을 DC로 변환합니다. 기본적으로는 이 2개의 부품으로 VCC용 DC 전압을 생성할 수 있습니다. 다이오드 D5는 고속 타입의 다이오드가 적합합니다. 다이오드의 내압은 D5에 인가되는 전압 Vdr에서 산출합니다. 마진을 128.2V/0.7=183V로 두고, 내압 200V의 패스트 리커버리 다이오드를 선택합니다. 예제 회로에 게재된 다이오드 RF05VA2S는 200V 내압, 평균 정류 전류가 0.5A인 패스트 리커버리 다이오드입니다. D5에서 정류된 DC 전압은, 비교적 큰 리플을 포함하고 있으므로, 콘덴서 C2를 접속하여 평활화합니다. 또한, C2는 전원 IC의 VCC가 필요로 하는 전류를 안정적으로 공급하는 역할도 합니다. 이러한 동작과는 별개로, 전원 IC의 VH pin에 접속하는 R1과 함께, 전원 투입 시 IC의 기동 시간 (소프트 스타트)을 결정하는 부품이기도 합니다 (VH pin에 대해서는 뒤에서 설명 예정). 이는 해당 IC 고유의 특징이며, VCC용 콘덴서와 기동 시간 설정용 콘덴서를 공유함으로써 부품수를 저감하였습니다. 따라서, C2의 용량은 평활 / 안정화와 기동 시간의 2가지 요구를 만족하는 수치여야 합니다. 선택을 위해 전원 IC의 데이터 시트에는 용량과 기동 시간에 관한 그래프가 게재되어 있습니다. 콘덴서 C2 : 2.2μF 이상, 50V 내압 이 설계 예제에서는 경험치를 바탕으로 2.2μF 이상이 필요하므로, 10μF을 선택하였습니다. 기동 시간을 더 늘리고자 하는 경우에는, 그래프를 바탕으로 산출합니다. 내압의 경우, VCC에는 30V 이상 인가되지 않는 것이 원칙이지만, 마진을 고려하여 50V 제품을 사용합니다. VCC 권선용 서지 전압 제한 저항 R9 MOSFET가 ON에서 OFF되는 순간, 트랜스의 누설 인덕턴스 (Lleak)로 인해 큰 서지 전압 (스파이크 노이즈)이 발생합니다. 이러한 서지 전압이 VCC 권선에 유입되어 VCC 전압이 상승하게 되면, IC의 VCC 과전압 보호가 동작하게 되는 것을 예상할 수 있습니다. VCC 권선에 유입되는 서지 전압을 경감하기 위해, 제한 저항 R9를 직렬로 삽입합니다. R9는 5~22Ω 정도가 적절한 범위이므로, VCC 전압의 상승을 실제 기기에서 확인한 후, 조정하여 주십시오. 이로써, 전원 IC의 전원이 되는 VCC를 생성하는 회로를 구성할 수 있습니다. IC의 VCC 정격은 30V이므로, 서지 전압을 포함하여 정격을 넘지 않도록 하는 것이 중요합니다. DC/DC 컨버터와 달리 입력전압이 높으므로, 충분한 검증이 필요합니다. 키 포인트 ・전원 IC에는, 전원 IC 내부의 제어 회로용 저전압 DC 전원 (호칭 예 : VCC 등)이 필요하며, 일반적으로는 트랜스의 보조 권선 (호칭 : VCC 권선, 3차 권선 등)을 이용한다. ・전원을 생성하기 위해서는, 심플한 다이오드 정류가 이용되는 경우가 많다. ・전압은 IC의 사양에 따르며, 특히...
Read More ✨

절연형 플라이백 컨버터 회로 설계 : 주요 부품 선정 – 출력 정류기와 Cout
2022년 12월 29일
728×90 반응형 SMALL 이번 편에서는 출력이 만들어지는 트랜스 T1의 2차측에 배치하는, 정류용 다이오드 D6과 출력 콘덴서 (Cout) C7 및 C8에 대해 설명하겠습니다. 먼저 이 부분의 동작을 간단히 설명하겠습니다. 트랜스 T1의 2차측에는, 1차측 MOSFET의 스위칭 (ON / OFF)으로 인해 생성된 에너지가 절연 배리어를 통해 전달됩니다. 이것은 ON / OFF를 반복하는 AC 전압이므로, 원하는 DC 전압으로 변환하기 위해, 여기에서는 1개의 다이오드 D6을 통해 다이오드 정류하여 DC화합니다. 정류된 전압에는 리플이 존재하므로, 리플을 평활하여 리플이 작은 DC 전압을 만들기 위해 출력 콘덴서 C7, C8을 사용합니다. 전체의 흐름으로서는, 「절연형 플라이백 컨버터의 기본 : 스위칭 AC/DC 변환」편에서 설명한 바와 같이, AC 전원으로부터 입력된 전압이 다이오드 브릿지를 통해 정류되어 일단 DC 전압으로 변환됩니다. 이 DC 전압은 전원 IC를 통해 제어되는 MOSFET의 스위칭에 의해 필요한 전력만큼 초핑되어 다시 AC화되고, 이 출력단의 정류 및 평활 회로를 통해 원하는 DC, 본 설계 예제에서는 12VDC로 재차 변환됩니다. 전체 회로에 대해서는 「절연형 플라이백 컨버터 회로 설계」 편을 참조하여 주십시오. 출력 정류 다이오드 D6 앞에서 설명한 바와 같이 D6은 트랜스 T1의 2차측에 발생하는 AC 전압을 정류하여 DC로 출력하는 역할을 합니다. 회로도를 통해 알 수 있듯이, 이는 다이오드 정류 (비동기) 방식의 DC/DC 컨버터와 동일합니다. 차이점은 1차측의 DC 전압이 수백 V로 고전압이라는 점입니다. 출력 정류 다이오드에는 손실을 저감하기 위해 고속 다이오드 (쇼트키 다이오드, 패스트 리커버리 다이오드)를 사용합니다. 통상적인 다이오드를 사용하면, 원하는 전원 성능을 얻을 수 없거나, 최악의 경우에는 발열로 인해 파괴될 우려가 있습니다. 기본적인 개념은 다이오드 정류 DC/DC 컨버터의 다이오드 선정 방법과 동일합니다....
Read More ✨

절연형 플라이백 컨버터 회로 설계 : 주요 부품 선정 – 출력 정류기와 Cout
2022년 12월 29일
728×90 반응형 SMALL 이번 편에서는 출력이 만들어지는 트랜스 T1의 2차측에 배치하는, 정류용 다이오드 D6과 출력 콘덴서 (Cout) C7 및 C8에 대해 설명하겠습니다. 먼저 이 부분의 동작을 간단히 설명하겠습니다. 트랜스 T1의 2차측에는, 1차측 MOSFET의 스위칭 (ON / OFF)으로 인해 생성된 에너지가 절연 배리어를 통해 전달됩니다. 이것은 ON / OFF를 반복하는 AC 전압이므로, 원하는 DC 전압으로 변환하기 위해, 여기에서는 1개의 다이오드 D6을 통해 다이오드 정류하여 DC화합니다. 정류된 전압에는 리플이 존재하므로, 리플을 평활하여 리플이 작은 DC 전압을 만들기 위해 출력 콘덴서 C7, C8을 사용합니다. 전체의 흐름으로서는, 「절연형 플라이백 컨버터의 기본 : 스위칭 AC/DC 변환」편에서 설명한 바와 같이, AC 전원으로부터 입력된 전압이 다이오드 브릿지를 통해 정류되어 일단 DC 전압으로 변환됩니다. 이 DC 전압은 전원 IC를 통해 제어되는 MOSFET의 스위칭에 의해 필요한 전력만큼 초핑되어 다시 AC화되고, 이 출력단의 정류 및 평활 회로를 통해 원하는 DC, 본 설계 예제에서는 12VDC로 재차 변환됩니다. 전체 회로에 대해서는 「절연형 플라이백 컨버터 회로 설계」 편을 참조하여 주십시오. 출력 정류 다이오드 D6 앞에서 설명한 바와 같이 D6은 트랜스 T1의 2차측에 발생하는 AC 전압을 정류하여 DC로 출력하는 역할을 합니다. 회로도를 통해 알 수 있듯이, 이는 다이오드 정류 (비동기) 방식의 DC/DC 컨버터와 동일합니다. 차이점은 1차측의 DC 전압이 수백 V로 고전압이라는 점입니다. 출력 정류 다이오드에는 손실을 저감하기 위해 고속 다이오드 (쇼트키 다이오드, 패스트 리커버리 다이오드)를 사용합니다. 통상적인 다이오드를 사용하면, 원하는 전원 성능을 얻을 수 없거나, 최악의 경우에는 발열로 인해 파괴될 우려가 있습니다. 기본적인 개념은 다이오드 정류 DC/DC 컨버터의 다이오드 선정 방법과 동일합니다....
Read More ✨

절연형 플라이백 컨버터 회로 설계:주요 부품 선정 – CIN과 스너버
2022년 12월 29일
728×90 반응형 SMALL 이번 편에서는 입력에 배치하는 입력 콘덴서 C1과 스너버 회로에 대해 설명하겠습니다. 여기에서 입력이란, AC 전압을 다이오드 브릿지에서 정류한 DC 고전압을 뜻합니다. 하기 회로도와 같이, 입력 콘덴서 C1과 스너버 회로 R4, C3, D3은 트랜스 T1의 1차 전압 라인, 즉 다이오드 브릿지의 정류 전압에 접속되어 있습니다. 회로 전체에 대해서는 「절연형 플라이백 컨버터 회로 설계」 편의 전체 회로도를 클릭하면 별도 창으로 확대 표시되므로, 참조하여 주십시오. 입력 콘덴서 C1 입력 콘덴서 CIN으로서 C1 450V / 100μF이 접속되어 있습니다. 이 콘덴서는 주로 2가지 역할을 하며, 기본적으로는 입력전압이 순간적으로 저하되거나 차단되는 것을 보완하기 위해 접속됩니다. 첫번째 역할은 AC 입력이 순단 (瞬断)된 경우입니다. 입력전압은 전혀 없지만, C1에 충전된 전하에 의해 단시간이지만 전력 공급이 가능합니다. 두번째로 스위칭 트랜지스터인 MOSFET는 매우 고속으로 큰 전류를 ON / OFF합니다. 이에 입력의 응답이 따라오지 못하는 경우나 입력 임피던스가 높은 경우에는 입력전압이 단시간 강하하게 되므로 C1을 통해 보완합니다. 두 경우 모두 입력전압이 필요한 전압 이하가 되면, 당연히 출력전압에는 이상 상태가 발생하여, 급전되는 회로의 동작에 문제가 발생합니다. 완전하지는 않지만, C1은 이러한 문제를 경감합니다. 10A_c1 입력 콘덴서 C1의 정전용량은 하기 표와 같은 값을 기준으로 결정합니다. Pout은 이 설계의 사양에 맞추어 하기 식에 따라 계산합니다. Pout=12V×3A=36W C1=2×36W=72μF ⇒ 100μF으로 한다. 이 표의 계수는 전파 정류 시의 기준입니다. 조건의 차이나 순단 시의 입력 유지 시간의 사양에 따라 용량을 조정할 필요가...
Read More ✨

절연형 플라이백 컨버터 회로 설계:주요 부품 선정 – CIN과 스너버
2022년 12월 29일
728×90 반응형 SMALL 이번 편에서는 입력에 배치하는 입력 콘덴서 C1과 스너버 회로에 대해 설명하겠습니다. 여기에서 입력이란, AC 전압을 다이오드 브릿지에서 정류한 DC 고전압을 뜻합니다. 하기 회로도와 같이, 입력 콘덴서 C1과 스너버 회로 R4, C3, D3은 트랜스 T1의 1차 전압 라인, 즉 다이오드 브릿지의 정류 전압에 접속되어 있습니다. 회로 전체에 대해서는 「절연형 플라이백 컨버터 회로 설계」 편의 전체 회로도를 클릭하면 별도 창으로 확대 표시되므로, 참조하여 주십시오. 입력 콘덴서 C1 입력 콘덴서 CIN으로서 C1 450V / 100μF이 접속되어 있습니다. 이 콘덴서는 주로 2가지 역할을 하며, 기본적으로는 입력전압이 순간적으로 저하되거나 차단되는 것을 보완하기 위해 접속됩니다. 첫번째 역할은 AC 입력이 순단 (瞬断)된 경우입니다. 입력전압은 전혀 없지만, C1에 충전된 전하에 의해 단시간이지만 전력 공급이 가능합니다. 두번째로 스위칭 트랜지스터인 MOSFET는 매우 고속으로 큰 전류를 ON / OFF합니다. 이에 입력의 응답이 따라오지 못하는 경우나 입력 임피던스가 높은 경우에는 입력전압이 단시간 강하하게 되므로 C1을 통해 보완합니다. 두 경우 모두 입력전압이 필요한 전압 이하가 되면, 당연히 출력전압에는 이상 상태가 발생하여, 급전되는 회로의 동작에 문제가 발생합니다. 완전하지는 않지만, C1은 이러한 문제를 경감합니다. 10A_c1 입력 콘덴서 C1의 정전용량은 하기 표와 같은 값을 기준으로 결정합니다. Pout은 이 설계의 사양에 맞추어 하기 식에 따라 계산합니다. Pout=12V×3A=36W C1=2×36W=72μF ⇒ 100μF으로 한다. 이 표의 계수는 전파 정류 시의 기준입니다. 조건의 차이나 순단 시의 입력 유지 시간의 사양에 따라 용량을 조정할 필요가...
Read More ✨

절연형 플라이백 컨버터 회로 설계:주요 부품 선정 – MOSFET 관련 제2장
2022년 12월 29일
728×90 반응형 SMALL 「주요 부품 선정 – MOSFET 관련 제1장」에서 MOSFET Q1을 선정하였으므로, 이제 MOSFET 주변 회로를 구성해 보겠습니다. 먼저, 회로 동작을 복습하겠습니다. IC의 OUT (PWM 출력)으로부터의 신호는, MOSFET Q1이 바르게 동작하도록 D4, R5, R6을 통해 조정되어, MOSFET의 게이트를 구동합니다. MOSFET Q1은 트랜스 T1의 1차측에 입력된, 정류된 고전압을 ON / OFF하여, 그 에너지를 2차측으로 전달합니다. Q1은 ON 시에 Ids가 흐르지만 무제한으로 흘릴 수는 없으므로, R8을 사용하여 전류를 검출하고 제한을 실행합니다. 본 편에서는, MOSFET의 게이트 드라이브를 조정하는 회로, 다이오드 D4, 저항 R5, R6을 먼저 결정한 후, 다음으로 전류 제한과 슬로프 보상에 필요한 전류 검출 저항 R8을 결정하겠습니다. MOSFET 게이트 회로 R5, R6, D4 MOSFET를 구동하기 위해 전원 IC의 PWM 출력에서 신호가 출력되지만, 그대로 MOSFET의 게이트에 접속하는 것만으로는 최적의 동작을 얻을 수 없으므로 회로 및 원하는 특성에 따라 조정이 필요합니다. 구체적으로는 MOSFET의 스위칭 손실과 노이즈를 최적화합니다. MOSFET의 ON / OFF 속도를 각각 조정하여, 스위칭 손실과 스위칭 노이즈의 적절한 「타협점」을 찾아 동작시킵니다. 타협점을 찾는 이유는, 스위칭 손실과 스위칭 노이즈가 상반된 관계이기 때문입니다. 스위칭 속도를 높이면 스위칭 손실은 감소하지만, 급격한 전류 변화가 발생하므로 스위칭 노이즈가 커지게 됩니다. 게이트 회로의 정수는 정해진 식으로 계산하기 어렵습니다. 따라서 전원 IC의 데이터 시트 회로도에 게재되어 있는 수치를 바탕으로 하고, 최종적으로는 실제 기기에서 동작시켜 MOSFET의 온도 상승이 허용 범위에 포함되는지를 확인 (스위칭 손실을 체크)합니다. 그리고, 스위칭 노이즈도 측정하여, 적정 범위에 해당되는지를 확인합니다. MOSFET ON 시의 속도는 R5와 R6으로 조정 MOSFET OFF 시는 전하 discharge용 다이오드 D4를 통해 R5로 조정 선택한 전류 모드 동작의 불연속 모드에서는 스위칭 손실은 기본적으로 MOSFET ON 시에는 발생하지 않고, OFF 시의 손실이 지배적입니다. MOSFET OFF 시의 스위칭 손실을 경감하기 위해서는 R5를 낮추어 OFF의 속도를 높여야 하지만, 이러한 경우 급격한 전류 변화가 발생하여 스위칭 노이즈가 커지게 됩니다. 이번 예제의 회로에는 하기의 사항이 제시되어 있습니다. R5=22Ω 0.25W, R6=150Ω, D4:RB160L-60 (쇼트키 다이오드 60V / 1A) 다이오드 D4는, MOSFET OFF 시에 게이트 전하를 고속으로 discharge하기 위해 사용합니다. 손실이 작고 고속이므로 쇼트키 배리어 다이오드를 선택한 것입니다. 주의 사항으로서, R5에는 펄스 특성의 전류가 흐르므로, 사용하는 저항의 펄스 내성을 확인하여 주십시오. 전류 검출 저항 R8 MOSFET의 소스에 접속된 저항으로, 소스측의 한쪽 끝부분은 전원 IC의 CS 핀에 접속되고, 다른 한쪽 끝은 GND에 접속됩니다. MOSFET ON 시에 R8에 흐르는 전류로 인해 발생하는 전압 강하를 이용하여, CS 핀을 기능시킵니다. 기능으로서는, 1차측에 흐르는 전류의 제한, 출력의 과부하에 대한 보호, 전류 모드 제어의 슬로프 보상의 3가지 기능을 담당합니다. CS 핀의 상세 내용에 대해서는 전원 IC BM1P061FJ의 데이터 시트를 참조하여 주십시오. 여러가지 기능을 담당하기 때문에, 트랜스의 1차측 인덕턴스 및 입력전압에 따라 제한을 받는 경우가 있으므로, R8은 하기의 식을 통해 계산합니다. Ippk 및 Duty는, 「트랜스 설계 (수치 산출)」에서 구한 것입니다. Vcs는 BM1P061FJ의 CS 핀 전압 규격에서 0.4V입니다. 계산 결과 R8은 0.2Ω으로 합니다. 또한, 검출 저항 R8의 손실 P_R8은 하기의 식으로 구합니다. 계산 결과와 펄스 내성을 고려하여, 1W 이상을 허용할 수 있는 저항으로 선정합니다. 펄스 내성에 대해서는 동일한 전력정격일 경우에도 저항의 구조 등에 따라 달라지는 경우가 있으므로, 사용하는 저항 메이커에 확인할 필요가 있습니다. 이로써, MOSFET 주변 부품 정수가 결정되었습니다. 경험치나 실제 기기에서의 확인 등, 식의 계산만으로 해결되지 않는 부분도 있어 어렵지만, 전원 설계에는 이러한 부분이 많이 있다는 점에 유의하여 주십시오. 키 포인트 ・스위칭 트랜지스터 (MOSFET)의 동작을 제어하기 위한 회로는 전원 IC의 사양을 바탕으로 한다. ・전원 IC의 데이터 시트에는 회로, 정수의 결정 방법 등이 게재되어 있으므로 참고한다. 728×90 반응형 LIST https://2dayskr.tistory.com/entry/%EC%A0%88%EC%97%B0%ED%98%95-%ED%94%8C%EB%9D%BC%EC%9D%B4%EB%B0%B1-%EC%BB%A8%EB%B2%84%ED%84%B0-%ED%9A%8C%EB%A1%9C-%EC%84%A4%EA%B3%84%EF%BC%9A%EC%A3%BC%EC%9A%94-%EB%B6%80%ED%92%88-%EC%84%A0%EC%A0%95-%E2%80%93-MOSFET-%EA%B4%80%EB%A0%A8-%EC%A0%9C2%EC%9E%A5
Read More ✨

절연형 플라이백 컨버터 회로 설계:주요 부품 선정 – MOSFET 관련 제2장
2022년 12월 29일
728×90 반응형 SMALL 「주요 부품 선정 – MOSFET 관련 제1장」에서 MOSFET Q1을 선정하였으므로, 이제 MOSFET 주변 회로를 구성해 보겠습니다. 먼저, 회로 동작을 복습하겠습니다. IC의 OUT (PWM 출력)으로부터의 신호는, MOSFET Q1이 바르게 동작하도록 D4, R5, R6을 통해 조정되어, MOSFET의 게이트를 구동합니다. MOSFET Q1은 트랜스 T1의 1차측에 입력된, 정류된 고전압을 ON / OFF하여, 그 에너지를 2차측으로 전달합니다. Q1은 ON 시에 Ids가 흐르지만 무제한으로 흘릴 수는 없으므로, R8을 사용하여 전류를 검출하고 제한을 실행합니다. 본 편에서는, MOSFET의 게이트 드라이브를 조정하는 회로, 다이오드 D4, 저항 R5, R6을 먼저 결정한 후, 다음으로 전류 제한과 슬로프 보상에 필요한 전류 검출 저항 R8을 결정하겠습니다. MOSFET 게이트 회로 R5, R6, D4 MOSFET를 구동하기 위해 전원 IC의 PWM 출력에서 신호가 출력되지만, 그대로 MOSFET의 게이트에 접속하는 것만으로는 최적의 동작을 얻을 수 없으므로 회로 및 원하는 특성에 따라 조정이 필요합니다. 구체적으로는 MOSFET의 스위칭 손실과 노이즈를 최적화합니다. MOSFET의 ON / OFF 속도를 각각 조정하여, 스위칭 손실과 스위칭 노이즈의 적절한 「타협점」을 찾아 동작시킵니다. 타협점을 찾는 이유는, 스위칭 손실과 스위칭 노이즈가 상반된 관계이기 때문입니다. 스위칭 속도를 높이면 스위칭 손실은 감소하지만, 급격한 전류 변화가 발생하므로 스위칭 노이즈가 커지게 됩니다. 게이트 회로의 정수는 정해진 식으로 계산하기 어렵습니다. 따라서 전원 IC의 데이터 시트 회로도에 게재되어 있는 수치를 바탕으로 하고, 최종적으로는 실제 기기에서 동작시켜 MOSFET의 온도 상승이 허용 범위에 포함되는지를 확인 (스위칭 손실을 체크)합니다. 그리고, 스위칭 노이즈도 측정하여, 적정 범위에 해당되는지를 확인합니다. MOSFET ON 시의 속도는 R5와 R6으로 조정 MOSFET OFF 시는 전하 discharge용 다이오드 D4를 통해 R5로 조정 선택한 전류 모드 동작의 불연속 모드에서는 스위칭 손실은 기본적으로 MOSFET ON 시에는 발생하지 않고, OFF 시의 손실이 지배적입니다. MOSFET OFF 시의 스위칭 손실을 경감하기 위해서는 R5를 낮추어 OFF의 속도를 높여야 하지만, 이러한 경우 급격한 전류 변화가 발생하여 스위칭 노이즈가 커지게 됩니다. 이번 예제의 회로에는 하기의 사항이 제시되어 있습니다. R5=22Ω 0.25W, R6=150Ω, D4:RB160L-60 (쇼트키 다이오드 60V / 1A) 다이오드 D4는, MOSFET OFF 시에 게이트 전하를 고속으로 discharge하기 위해 사용합니다. 손실이 작고 고속이므로 쇼트키 배리어 다이오드를 선택한 것입니다. 주의 사항으로서, R5에는 펄스 특성의 전류가 흐르므로, 사용하는 저항의 펄스 내성을 확인하여 주십시오. 전류 검출 저항 R8 MOSFET의 소스에 접속된 저항으로, 소스측의 한쪽 끝부분은 전원 IC의 CS 핀에 접속되고, 다른 한쪽 끝은 GND에 접속됩니다. MOSFET ON 시에 R8에 흐르는 전류로 인해 발생하는 전압 강하를 이용하여, CS 핀을 기능시킵니다. 기능으로서는, 1차측에 흐르는 전류의 제한, 출력의 과부하에 대한 보호, 전류 모드 제어의 슬로프 보상의 3가지 기능을 담당합니다. CS 핀의 상세 내용에 대해서는 전원 IC BM1P061FJ의 데이터 시트를 참조하여 주십시오. 여러가지 기능을 담당하기 때문에, 트랜스의 1차측 인덕턴스 및 입력전압에 따라 제한을 받는 경우가 있으므로, R8은 하기의 식을 통해 계산합니다. Ippk 및 Duty는, 「트랜스 설계 (수치 산출)」에서 구한 것입니다. Vcs는 BM1P061FJ의 CS 핀 전압 규격에서 0.4V입니다. 계산 결과 R8은 0.2Ω으로 합니다. 또한, 검출 저항 R8의 손실 P_R8은 하기의 식으로 구합니다. 계산 결과와 펄스 내성을 고려하여, 1W 이상을 허용할 수 있는 저항으로 선정합니다. 펄스 내성에 대해서는 동일한 전력정격일 경우에도 저항의 구조 등에 따라 달라지는 경우가 있으므로, 사용하는 저항 메이커에 확인할 필요가 있습니다. 이로써, MOSFET 주변 부품 정수가 결정되었습니다. 경험치나 실제 기기에서의 확인 등, 식의 계산만으로 해결되지 않는 부분도 있어 어렵지만, 전원 설계에는 이러한 부분이 많이 있다는 점에 유의하여 주십시오. 키 포인트 ・스위칭 트랜지스터 (MOSFET)의 동작을 제어하기 위한 회로는 전원 IC의 사양을 바탕으로 한다. ・전원 IC의 데이터 시트에는 회로, 정수의 결정 방법 등이 게재되어 있으므로 참고한다. 728×90 반응형 LIST https://it.aboda.kr/entry/%EC%A0%88%EC%97%B0%ED%98%95-%ED%94%8C%EB%9D%BC%EC%9D%B4%EB%B0%B1-%EC%BB%A8%EB%B2%84%ED%84%B0-%ED%9A%8C%EB%A1%9C-%EC%84%A4%EA%B3%84%EF%BC%9A%EC%A3%BC%EC%9A%94-%EB%B6%80%ED%92%88-%EC%84%A0%EC%A0%95-%E2%80%93-MOSFET-%EA%B4%80%EB%A0%A8-%EC%A0%9C2%EC%9E%A5
Read More ✨